電池CE認證標準EN 62133:2017:
歐洲電工標準化委員會曾發布了EN 62133:2017版,分別為鎳系電池適用的EN 62133-1: 2017及鋰系電池適用的EN 62133-2: 2017。該兩版標準將于2020年3月14日起在歐洲強制實施,同時舊版(EN62133:2013版)將不被接受。

IEC 62133第二版中的修訂對鋰離子電池制造商影響最大,所需的測試以及測試條件已被完全修改。它們包括的測試目前在行業中還不是標準的,并且具有可疑的可重復性。更積極的一點是,委員會確實考慮到,根據《聯合國測試和標準手冊》第38.3節(UN38.3測試)進行的測試在該標準的第一版中是多余的,并且已刪除了其中的部分內容測試結果。
EN 62133標準下載:m.cnzhongli.com.cn/uploads/file/IEC62133.pdf 英文版
與鋰離子電池有關的更改分為三類:
與鋰離子電池有關的更改分為三類:
1.刪除與其他標準多余的
2.測試
3.對現有測試的修改
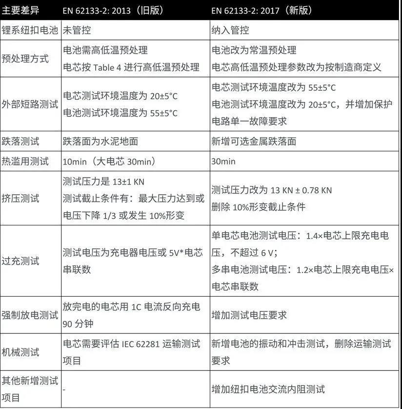
鎳系電池 EN 62133-1 新舊版對比:

鋰系電池 EN 62133-2 新舊版對比:

以下是電池CE認證IEC:62133-2017詳細要求:
1.刪除其他標準多余的測試
最簡單,最直接的更改是刪除那些其他標準多余的測試。這里的主要重點是刪除《聯合國測試和標準手冊》(UN?? 38.3)涵蓋的項目。這項更改具有完全的道理,因為在全球范圍內必須強制執行UN 38.3測試,以便通過空運或海運以及在大多數國家/地區通過陸運運輸鋰離子產品。計劃拆除的測試包括:
•振動
•溫度循環
•機械沖擊
•低壓(高度模擬)
•電池單元防止高速率充電(不是UN 38.3測試)
刪除了這些測試后,提案中確實包含了一個新段落,其中提到需要遵守當前適當的運輸法規和測試要求。這些事實可能會隨著時間的流逝而改變,并允許提供客戶文檔以驗證合規性。這樣可以保持制造商自我聲明遵守運輸法規的能力,并且不必不必要地提出更嚴格的認證要求。
2.修改現有測試
對現有測試的修改是IEC 62133的新修訂版正在實施的第二種類型的更改。這些更改有些復雜。這些變化中最重要的是與樣品的制備方法有關。在標準的第一版中,根據制造商推薦的充電方法,簡單地在室溫(20°C±5°C)下對樣品充電。
擬議的第二版包括兩個充電程序:
一個在室溫下,一個在規定的工作溫度范圍(如果沒有說明,則為10°C和45°C)的上限和下限的新程序。新的充電方法還要求以產品的最大額定充電電流進行充電。僅對于將用于短路,熱濫用,
連續低速率充電測試正在修訂,以使其成為恒壓恒壓測試。此修改后的測試要求電池在制造商建議的充電電流和電壓極限下充電7天。由于當前的測試是28天的測試,因此這將大大縮短周期時間。
對Crush測試的修改包括對測試的澄清,指定僅需要在單元的寬邊完成Crush。此外,添加了電池變形為10%的終止標準。這些是一段時間以來需要的解釋,應減少測試中的混亂和變化。
更重要的變化是將短路分為電池和電池的單獨部分,第二版中的電池部分已修改為僅包含一個測試溫度,并為電路的電阻提供了更窄的范圍。第二版中的電池水平測試僅在20°C±5°C時才需要。在55°C±5°C時不再需要進行電池水平測試。修改后的測試還包括用于引起短路的電阻的更具體的值。在上一版中,要求僅小于100 m?。現在這將是80 m范圍內的嚴格要求?±20 m?。
3.全新要求
提議的第二版標準中最重大的更改是在單元級別添加了新測試,此新測試是強制內部短路測試。它非常復雜,并且具有可疑的可重復性。正如測試標題所暗示的那樣,其目的是在電池的果凍內部引起內部短路。
測試程序非常明確地描述了一種方法,該方法要求測試設備對鋰離子電池充滿電,然后打開它并取出果凍卷。一旦從罐中取出電池,就將特定形狀和大小的鎳小顆粒放在電池果凍的非常特定的位置。放置顆粒后,將受影響的果凍壓碎。
所有這些都是在非常特定的環境和時間限制下完成的,以避免果凍干燥。僅棱柱形和圓柱狀的晶胞需要進行此測試,并且僅作為日本,韓國和瑞士的國家偏差才需要。除了打開和處理充滿電的電池的安全問題外,測試壓碎部分所需的設置也非常具體。
由于這些相關問題,遵守強制內部短路測試的實驗室將需要計劃增加的資源,以滿足客戶的需求。測試壓碎部分所需的設置非常具體。由于這些相關問題,遵守強制內部短路測試的實驗室將需要計劃增加的資源,以滿足客戶的需求。測試壓碎部分所需的設置非常具體。由于這些相關問題,遵守強制內部短路測試的實驗室將需要計劃增加的資源,以滿足客戶的需求。
對標準的修改:
的一般要求進行了一些修改,其中大多數是為了澄清電池在電池制造商建議的范圍內使用電池的必要性。
對電池的要求:
對于電池制造商來說,建議的IEC 62133第二版中的修訂將不如對電池供應商所注的修訂。實際上,鋰離子電池制造商的測試和要求將減少。本文重點關注鋰離子電池,因為新版本的標準對鎳系統的要求不會改變。為了適應鋰系統和鎳系統的不同需求,將對標準進行重新編號。鎳系統要求將在新標準的第7節中涵蓋。鋰離子系統將在第8節中介紹。
1.修訂的充電程序
與更改電池水平的充電程序類似,電池水平的充電程序也將進行修訂,但這只會影響電池水平的單個測試。此更改源自日本的鋰離子電池和電池測試要求,并指出用于短路測試的樣品必須在等于上,下使用環境溫度的環境中充電:假定為45°C,如果制造商未提供,則為10°C。所有其他在電池級別的測試都是在室溫(20°C)下充電的設備上進行的。
2.減少樣品需求
與過去相比,小組委員會更加全面地研究了鋰離子電池所需的測試。結果,根據IEC 62133的電池級別所需的測試量已大大減少。減少電量的主要考慮因素是,所有電池都必須按照聯合國測試和標準手冊(UN 38.3測試)的要求進行測試。小組委員會通過從IEC標準中刪除一些測試(如果該測試已包含在聯合國測試和標準手冊中),從而降低了測試要求。
由于此次審查,測試已被完全刪除:
•振動
•溫度循環
•機械沖擊
結果是,更改將所需的測試樣本數量從第一版測試的31個減少到第二版測試的21個。
不變的測試 IEC 62133第二版的兩項測試保持不變:
•模壓應力
•自由落體
雖然第二版在55°C時仍包含短路,但已對其進行了一些修改,并刪除了在室溫(20°C)下額外執行測試的要求。短路測試的更改將包括本文第1部分中討論的更嚴格的充電標準。這意味著用于此測試的電池需要在建議的工作范圍的高端和低端進行充電,然后再進行測試。除非另有說明,否則假定為10°C和45°C。
此外,用于短路的外部電路的電阻已從<100 m?至80±20 m?的范圍。這與其他標準中發生的更改是一致的,并且當前是大多數測試實驗室的普遍做法。
3.新測試
在電池級別上還添加了新測試,旨在模擬比使用高充電率的制造商指定的時間更長的電池充電時間。該測試是對一組五個電池完全放電的電池進行的,并以兩倍于額定電流的電流對電池充電,并且將電壓上限設置為充電器可以與電池一起使用的最大電壓。
如果不知道充電器的最大電壓,則將使用每個電池(或電池串)5 V的值,測試期間應一直保持電流,直到達到最大充電電壓并監視溫度為止。測試終止定義為溫度穩定且達到最大電壓,并且具有不著火和不爆炸的驗收標準。
由于新標準根據執行UN 38.3測試的要求刪除了一些測試,因此有一項新要求提供證據來證明UN 38.3測試已成功完成。由于聯合國的測試是自我聲明的,并且可以由制造商完成,因此小組委員會將此要求包括在內,并允許使用制造商生成的數據。
4.實施實施
時間表將由IEC根據實際發布日期確定,由于第二版電池所需的樣品和測試數量與當前所需數量相比有所減少,因此許多電池供應商可能希望盡快升級到新版本。但是,在單元級別引入的更改,測試數量和樣本數量將增加,并且將添加新的強制內部短路測試,從而潛在地導致單元供應商向新標準遷移的速度變慢。在已經被評估為第二版的電池中使用之前,任何已經符合第一版的電池都必須先進行第二版測試。
這些即將進行的2012年標準更改的意圖反映了IEC電池技術小組委員會的協作工作。盡管變化不大,但必須遵守這些更改,以便繼續符合國際產品安全要求。
